联系方式
- 销售经理:葛经理
销售热线:189 9597 7664
联系电话:0722-3224223
商务微信:13997882768
电子邮箱:1536833079@qq.com
公司地址:湖北省·随州市·南郊·程力汽车工业园
-
新能源汽车地方补贴政策总结版!
- 作者:程力公司 来源于:www.clwtk.com 发布时间:2017/3/12
新能源汽车地方补贴政策总结版!
已有40省市出台地方政策
目前已经有40个省市出台了地方补贴政策,具体包括:
北京
上海(上海市、上海嘉定区)
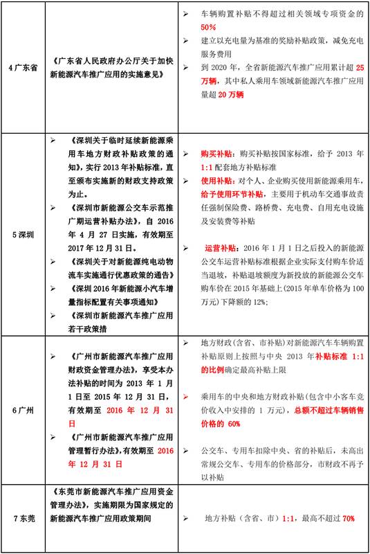
广东(广东省、深圳、广州、东莞、中山)
江苏(江苏省、无锡、南通、南京、苏州、泰州)
湖北(武汉已出台)
陕西(西安已出台)
海南(海南省、海口)
吉林(长春已出台)
青海(青海省、西宁)
贵州(贵州省、贵阳)
内蒙(包头已出台)
河南(河南省、许昌)
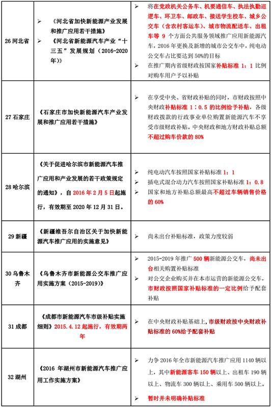
河北(河北省、石家庄)
黑龙江(哈尔滨已出台)
新疆(新疆、乌鲁木齐)
四川(成都已出台)
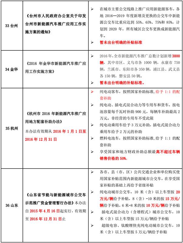
浙江(湖州、台州、金华、杭州)
山东、山西、沈阳、甘肃
13个城市补贴标准1:1
补贴标准1:1的城市共有13个:
北京、武汉、西安、海南(不包括海口)、长春、深圳、广州、东莞、山西、哈尔滨、河北、杭州、包头
各地方补贴政策
各地方补贴政策摘要、总结、分析如下:
上一篇:超限超载认定标准终于统一了!2016年冷链物流行业发展趋势:下一篇






